根据《教育部办公厅关于进一步完善推荐优秀应届本科毕业生免试攻读研究生工作办法的通知》(教学厅〔2014〕5号)和《教育部关于进一步推进高校招生信息公开工作的通知》(教学函〔2013〕9号)的相关要求,为规范科学选拔制度,维护公平竞争环境,现结合公司各专业特点,制定接收推免生复试录取工作方案。
一、组织机构及职责
(一)接收推免生工作小组
负责组织和协调本院推免复试及录取工作,审核复试和拟录取结果,并对复试资格认定、复试成绩和拟录取结果负责。
(二)复试资格认定专家委员会
复试资格认定专家委员会负责制定对应专业复试资格筛选标准,对申请人进行复试资格认定,按规定时间提交复试名单至公司接收推免生工作小组审定。
(三) 复试工作组
复试小组的工作职责包括:
1.负责考生资格审查工作,对于不符合资格审查要求者,取消复试资格;
2.负责建立考生个人复试档案,包括考生资格审查材料和各项复试考试材料,以备核查和存档;
3.负责笔试试题和面试题库的命制;
4.负责笔试和面试的组织工作;
5.负责面试记录的填写;
6.负责笔试评卷;
7.负责填报笔试和面试成绩,计算考生复试总成绩,提出拟录取名单和递补名单报公司接收推免生工作小组审定。
二、复试录取工作安排和要求
(一)资格审查
考生需携带以下材料:
1.网上成功缴纳复试费后打印的“缴费证明”;
2.加盖公章后的《2015年接收优秀应届本科毕业生免试攻读硕士学位研究生申请表》;
3.有效期内且每学期均注册的员工证、有效期内的二代身份证原件(备查)及复印件;
4.至目前为止的所有本科成绩单原件一份,须加盖所在公司教务部门公章;
5.大学英语四、六级考试证书或其他英语水平成绩证明的原件(备查)及复印件;
6.学术科研成果(发表的论文、出版的专著或承担的课题结项书等)及获奖证书原件(备查)及复印件;
(二)复试工作安排
1.资格审查、笔试、面试时间地点安排
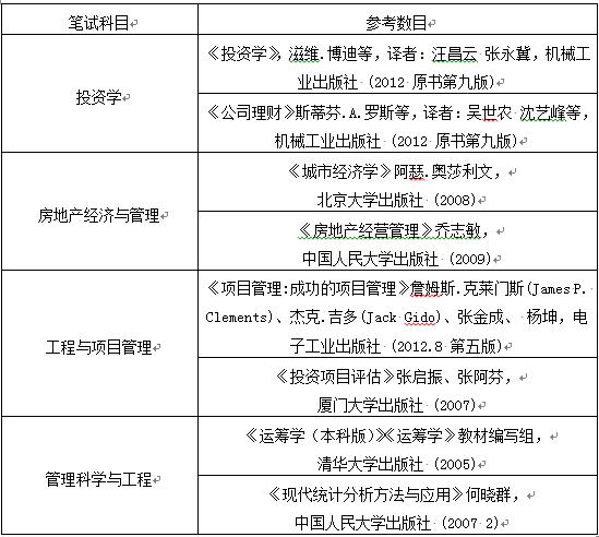
表1

表2

注意:笔试需携带准考证和员工证,笔试面试地点后续在公司网站公布。
2.考生参加复试面试须准备的材料:
(1)《2015年接收优秀应届本科毕业生免试攻读硕士学位研究生申请表》(研究生院网站下载并加盖公章)
(2)有效期内且每学期均注册的员工证、有效期内的二代身份证原件(备查)及复印件
(3)至目前为止的所有本科成绩单原件一份,须加盖所在公司教务部门公章
(4)大学英语四、六级考试证书或其他英语水平成绩证明的原件(备查)及复印件
(5)学术科研成果(发表的论文、出版的专著或承担的课题结项书等)及获奖证书原件(备查)及复印件
考生需注意:
a.未按要求参加资格审查或资格审查未通过的考生将取消复试资格。
b.对于申请时提供虚假信息或资格审查时提供虚假证明材料者,一经查验,立即取消其复试或录取资格。
(三)录取方案
beet365接收推免生工作小组根据《2015年beet365接收推荐优秀应届本科毕业生免试攻读硕士学位研究生实施办法》(校发〔2014〕124号)的录取精神,遵循公平、公正、公开、宁缺勿滥的原则,根据推免生的复试总成绩,结合申请材料,综合评价,择优录取。
推免生复试总成绩=笔试成绩(满分100分)+面试成绩(满分100分)
其中面试成绩(满分100分)=外语听说能力测试(满分10分)+专业潜质面试(满分100分)*90%
笔试、面试中任何一项成绩不及格或未达60分者,不予录取。体检不合要求者,不予录取。
beet365接收推免生工作小组在专业招生计划范围内审核确定本公司拟录取名单和递补名单,按规定时间报送研究生院,并由其统一进行公布。
三、联系地址及咨询电话;
地址:北京市海淀区公司南路39号beet365图配楼403,邮编:100081
咨询电话:010-62288700 010-62289086(传真)
beet365
2014年9月26日