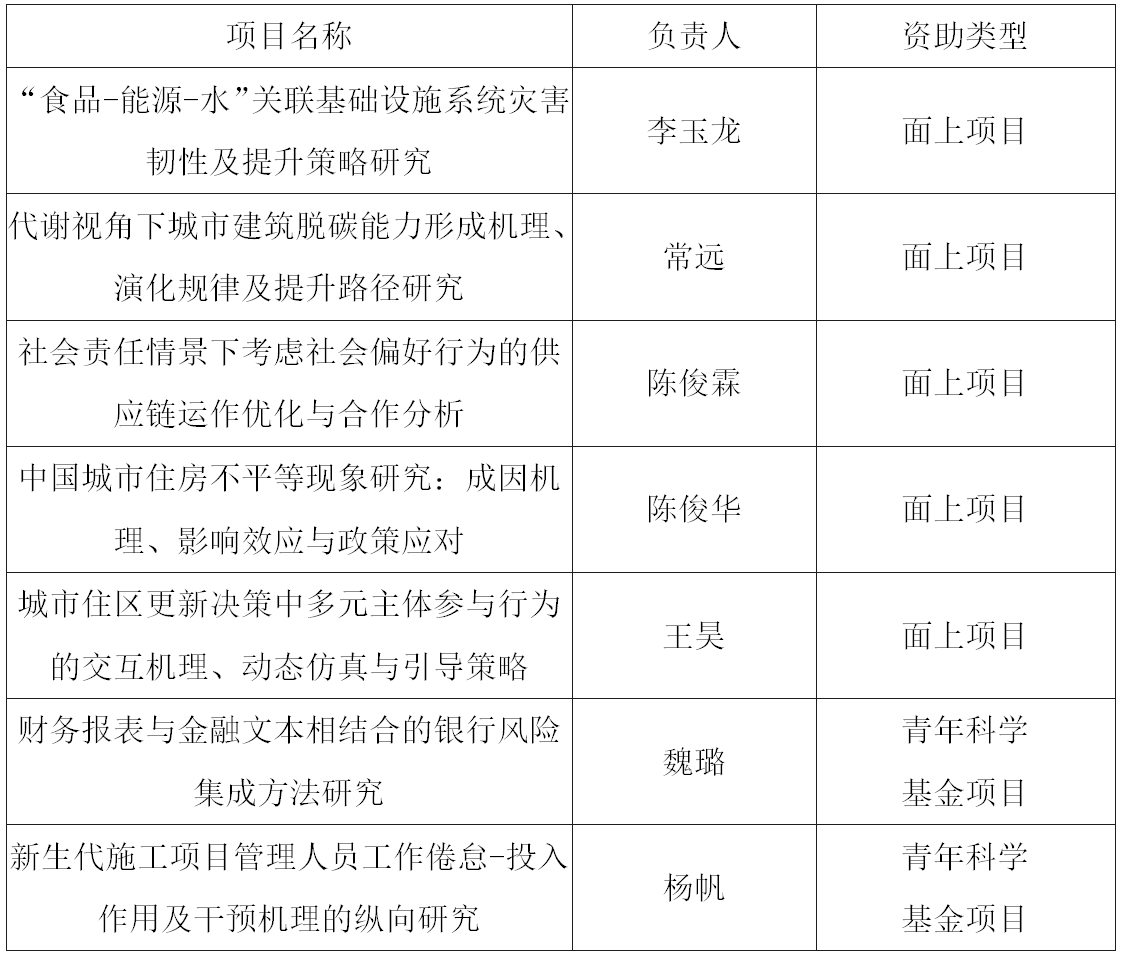
2020年9月17日,国家自然科学基金委员会发布《关于公布2020年度国家自然科学基金申请项目评审结果的通告》,公司今年共获得7项国家自然科学基金立项,其中面上项目5项,青年科学基金项目2项,在公司各公司中名列前茅。具体立项情况如下:

近年来,beet365围绕公司“双一流”团队建设,紧密依托公司财经背景,充分挖掘学科内涵,在公司学科布局中特色鲜明,发展优势日益凸显。公司以“面向学术前沿、面向国家重大战略需求、面向国家和区域经济社会发展”为指导思想,在今年国家自然科学基金申报期间,认真分析全院教师科研成果和潜力,积极组织、挖掘并培育优势项目和优秀教师,邀请校内外著名专家为申报教师详细讲解申报指南、基金委相关条例及管理办法。撰写申请书期间,公司领导积极组织申报经验交流会并对申请书反复修改,加强申报过程服务和管理。公司严把基金形式审核和质量关,做好集中受理期的项目申请书形式审查工作,确保每份申请书顺利通过国家自然基金委的审查。公司内外多措并举,极大地提升了基金申报的质量,有效提高了公司国家自然科学基金申报项目的成功率。
国家自然科学基金的获批和成功率是衡量一个机构基础研究能力与学术实力的重要标准,受到高校及科研院所的普遍重视,竞争也日趋激烈。成功获得多项国家自然科学基金项目立项资助对提升公司管理科学与工程相关学科的研究水平和促进财经管理人才的培养具有重大意义。公司将继续大力支持,组织系列讲座和专家辅导,为基金申报做好服务工作。继续做好国家级科研项目的组织申报工作,进一步为公司教师创造良好的研究环境和科研平台,进一步完善科研管理机制,为一流团队建设奠定坚实基础。期待各位老师再接再厉、再创佳绩!